英国国家核实验室(NNL)于2021年6月24日发布了《核燃料净零排放:通往清洁能源未来的先进核燃料循环路线图》报告,指出英国要实现清洁能源的雄心,必须研发先进核燃料和燃料循环技术。这份路线图将帮助英国决策者和业界人士更好地开展核工业未来发展的规划工作,以实现2050年净零排放目标。该报告主要分为三部分:①英国核燃料循环和先进核燃料循环计划(AFCP)概述;②制定先进核燃料循环路线图的方法;③先进核燃料循环研究、开发与示范路线图。本文主要介绍第一和第三部分的内容。
1 英国的核燃料循环
英国立下了世界领先的温室气体净零排放承诺,并成为第一个履行该承诺的主要经济体。英国政府于2020年发布的“十点计划”和《能源白皮书》确立了核能在英国2050年及以后实现净零能源系统目标中的作用。核燃料循环对于核技术在未来能源系统脱碳方面的作用至关重要。在过去五年中,通过政府投资,英国已经开始按照英国核创新研究与咨询委员会(NIRAB)的建议重建整个核燃料循环的能力。然而,核能是一项长期事业,需要对核燃料循环研发与示范进行持续性的战略投入,才能让英国实现未来核能部署的雄心。
英国的核燃料循环如图1所示。图中绿色部分与AFCP中涉及的领域相吻合,剩下的蓝色部分包括:英国核退役管理局(NDA)负责的乏燃料管理和钚处置、Urenco公司负责的燃料浓缩、西屋公司负责的氧化铀燃料供应以及电力公司(例如法国电力公司)负责的反应堆运行。

未来的燃料循环部署方案可能包括:①在开式或单循环中应用新的先进核燃料和相关的乏燃料管理;②快堆技术及其相关的核燃料循环;③熔盐堆技术,包括在线后处理;④朝部分或完全实施先进核燃料循环发展,包括选择分离与嬗变(P&T);⑤逐渐完成反应堆系统和核燃料循环的过渡。
2 英国先进核燃料循环计划
2016年,NIRAB建议政府投资建设未来核燃料循环能力,以确保能够实现英国核工业战略(NIS)中设定的远大目标。随后,公共投资对未来核燃料循环研发进行了投资。事实上,英国商业能源与产业战略部(BEIS)5.05亿英镑的能源创新方案在2016年至2021年间对核创新方面进行了投资。
图2是未来可能的核燃料循环示意图,其中部署了不同的反应堆系统以发挥各种作用,因此需要相应核燃料循环能力的支持。另外,与AFCP相关的领域也在图中进行了标记。

在AFCP中,下一代核燃料的工作着眼于提高当前轻水堆先进技术燃料(ATF)的经济性能,同时还要为先进堆研发创新型包覆颗粒燃料(CPF)和快堆燃料(FRF)。AFCP使英国能够重新参与未来核燃料技术的开发,同时开发正确的工具和资源来保障未来的选择。
AFCP还认识到需要可持续的核燃料循环来支持英国的清洁能源和环境目标。AFCP的核心是再循环技术,通过不断发展世界领先的科学和技术来重复利用宝贵的资源。
AFCP正在确定其领域内近期和远期的潜在经济利益:该计划帮助英国的机构进入未来市场,增强出口潜力,创造绿色就业机会和针对性解决方案,降低整个核燃料循环的成本,并最终降低清洁能源的生产成本。
通过对核燃料循环能力的投资,AFCP提高了英国的国际影响力。该计划其中一环是发展重要的国际伙伴关系,有效利用双边和多边计划的协同作用,如美国和英国研发合作行动计划、第四代核能系统国际论坛(GIF)、欧洲地平线2020计划和经合组织核能机构(OECD/NEA)等。2020年9月,AFCP助力英国启动首个国际原子能机构(IAEA)先进核燃料循环合作中心。
3 先进核燃料循环研发与示范路线图
AFCP路线图围绕四个主题来构建:①趋势、驱动因素和市场;②机会领域;③技术和能力;④促成因素。表1是包含上述主题的英国先进核燃料及核燃料循环路线图概况。




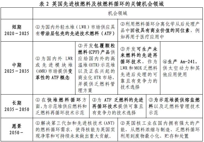
表2列出了英国先进核燃料及核燃料循环的关键机会领域,这些机会领域构成了路线图的基础,包括:①先进核燃料路线图中的先进技术燃料(ATF)、包覆颗粒燃料(CPF)和快堆燃料和燃料循环;②可持续先进燃料循环路线图中用以生产未来燃料的轻水堆(LWR)燃料先进再循环技术、ATF先进再循环技术和高温化学(熔盐)再循环技术。

下面详细介绍英国的先进核燃料及核燃料循环路线图。
3.1 先进核燃料路线图
(1)先进技术燃料(ATF)
当前创新的重点是为LWR核电站提供性能良好且兼具经济性的核燃料。图3是英国ATF技术路线图,它侧重于AFCP下面的三个技术领域:短期内,带涂层的锆合金包壳;长期“变革性”选择包括高密度燃料(例如氮化铀)和先进包壳(例如碳化硅复合材料)。路线图的重点包括:
①未来10~15年内,为可能不断增长的英国和国际LWR市场提供英国本土制造的商业化涂层包壳和下一代ATF。
②未来3~5年的重点是燃料鉴定,包括辐照试验、堆外试验和乏燃料管理评估。
③通过路线图确定的途径交付这些ATF产品将有助于确保英国本土燃料制造能力,同时打开具有潜在巨大利润的通道。
④已在路线图中明确了促成因素,包括国际合作、辐照和辐照后检验(PIE)设施的使用权以及新燃料认证的核数据要求。

(2)包覆颗粒燃料(CPF)
英国正在通过AFCP来重建CPF的制造能力。CPF通常又被称为三层各向同性碳包覆(TRISO)颗粒燃料,由裂变材料(通常是二氧化铀)“燃料芯核”和四层包覆层构成。在NNL卓越燃料中心(NFCE)框架下,位于斯普林菲尔德场址的普雷斯顿实验室即将进行“燃料芯核”生产设备的安装和调试。在英国亨利•罗伊斯爵士先进材料研究所的框架下,曼彻斯特大学正在进行新的流化床化学气相沉积涂层机的安装和调试。
图4是CPF技术研发与示范路线图,主要侧重于开发“燃料芯核”技术、涂层技术和封装技术(即形成燃料颗粒或压块)。路线图的重点包括:
①在本世纪30年代初期以前,为示范堆提供近期燃料供应,之后将长期进行商业规模的燃料制造和供应。
②这些情景旨在实现能源白皮书中所述的目标,即到本世纪30年代初在英国建造先进模块堆(AMR)的示范堆,以及预计英国和国际高温堆(HTR)市场将兴起。
③近期的重点是开发原型燃料、涂层和封装技术,以实现示范堆燃料的认证资格和许可。
④近期重点工作包括燃料性能和反应堆物理建模、辐照试验、正常和事故条件下的堆外试验以及乏燃料管理评估。
⑤确定了促成因素,包括确保高丰度低浓缩铀(HALEU)的供应、国际合作、辐照和PIE设施的使用权以及新燃料认证的核数据要求。

(3)快堆燃料和燃料循环
快堆技术是开发可持续燃料循环的宝贵工具,可根据快堆不同应用提供多种燃料选择。英国在快堆技术的开发和运行以及配套燃料与燃料循环方面有着卓越的历史。直到1990年代中期,英国还在苏格兰敦雷场址运行钠冷原型快堆,并为其提供燃料。英国正在通过AFCP重振其在该领域的专业地位。塞拉菲尔德的NNL中央实验室正在研究和优化快堆燃料芯块的制造,目标是实现20多年来首次使用新的、非常灵活的燃料生产线制造英国快堆专用MOX燃料。此外,以欧洲合作研发计划为基础,例如GENIORS项目,探讨快堆燃料循环技术。
图5是快堆燃料和燃料循环研发与示范路线图,涵盖了带钢包壳的铀基燃料、基于钚和次锕系元素(MA)的燃料与包壳以及燃料循环技术。路线图的重点包括:
①具有下一代钢包壳的先进铀基燃料,旨在实现能源白皮书中所述的到本世纪30年代初在英国建造AMR示范堆的目标。虽然HTR是当前假定的基线技术,但并不排除将重点放在具有经济性和可能通往先进燃料循环的快堆技术上的决定。
②开展快堆钚和MA燃料的更广泛工作,旨在实现英国和国际快堆燃料市场更长期的预期增长。
③近期的重点是为示范堆开发原型燃料,并进行燃料鉴定和许可。这包括燃料性能和反应堆物理建模、辐照试验和堆外试验以及乏燃料管理评估。
④钚和MA燃料制造的发展离不开基础设施和燃料再循环技术的发展。
⑤路线图中确定了促成因素,包括使用高活性(HA)电池进行乏燃料管理试验、国际合作、使用辐照和PIE设施,以及与英国核退役局(NDA)合作开发共同的研发基础设施。

3.2 可持续先进燃料循环路线图
(1)LWR燃料先进再循环技术
AFCP正在探索新的燃料再循环技术,与当前的再循环技术相比,这些技术为降低燃料循环成本和环境影响以及提高安全性和防扩散性提供了大量机会。AFCP正在开发一种先进的PUREX流程,旨在对当前英国、法国、俄罗斯和其他地方工业规模使用的PUREX流程进行改进。改进后的PUREX流程将使用更小的单循环流程以及更创新的概念,可简化操作、增加防扩散屏障和灵活性。同时,先进PUREX流程的开发还将关注:最小化二次废物产生的放射性;分离次锕系元素以减轻高放废物处理和处置的负担;开发创新技术来管理高放和中放废液副产物以及捕获废气,包括用于长期贮存的新材料。
图6是先进LWR燃料再循环技术路线图,主要侧重于核心再循环流程、流程所用技术和关键废物管理技术。其中关键的技术开发包括:前端操作,包括氧化铀和MOX燃料的剪切、燃料溶解和调节;开发从裂变产物中分离铀和钚(可能含有镎)的强化流程;开发从高放废液中回收微量锕系元素的简单流程;混合产品共转化为燃料前体时具有可接受的燃料制造特性;开发最优化的二次废物管理战略;开发创新型在线分析工具用于流程监控、控制和安保。路线图的重点包括:
①随着英国核计划的扩张(包括大型GWe级LWR和SMR)导致其未来10~15年内将对可靠燃料再循环技术的产生需求。
②技术开发的重点是在中短期内实现TRL6。
③路线图确定了促成因素,包括示范基础设施建设、国际合作和开发先进的建模和模拟工具。

(2)ATF先进再循环技术
变革性ATF概念的先进再循环研发和示范路线图将在很大程度上取决于未来可能推进的燃料概念,但与用以生产未来燃料的LWR燃料先进再循环路线图(图6)有很大程度的重叠。图7是ATF先进再循环研发和示范路线图,其侧重于更高层次的关键步骤和方法,如解决ATF再循环ATF先进再循环研发和示范路线图概念所需的额外研发工作。ATF再循环概念预计将主要影响核燃料循环前端的燃料制备步骤。路线图的重点包括:
①驱动因素包括ATF产品的开发和认证、英国可能扩大核计划以及潜在部署使用先进核燃料的AMR。
②应用计划侧重于在未来10~15年内为燃料再循环提供可靠的技术选择,支持并促成关于英国未来核燃料后处理和再循环要求的决定。
③假设LWR氧化物燃料先进再循环路线图(图6)中所列正在开发的技术,是作为ATF先进再循环路线图中的一部分,那么前者将为后者提供大部分通用再循环技术。另外,还要额外关注一些技术的开发,例如推进氮化铀ATF概念的话就需要开发氮-15的回收技术。
④促成因素包括模拟燃料的制造能力、参与国际合作和热示范基础设施的使用。

(3)高温化学(熔盐)再循环技术
高温化学再循环技术主要是基于燃料的电解,与溶液再循环技术互为补充。AFCP将重点放在盐化学和工程上,以重建英国在该领域的专业知识,并更好地了解其科学和工程上的挑战。除了堆芯金属电解精炼工艺外,AFCP还关注通过电解还原将高温处理扩展到氧化物燃料,以及熔盐堆(MSR)技术的一些跨领域挑战。废气捕获以及盐的处理和固化也是关键环节。
图8是高温化学(熔盐)再循环技术研发和示范路线图,侧重于开发高燃耗燃料的先进再循环流程。该路线图中建立的能力不仅支持燃料加工,而且支持反应堆或其他熔盐应用,例如氚生产或能量存储。路线图的重点包括:
①英国核计划的扩大将驱动英国在未来10~15年内需要拥有可靠的燃料再循环技术。
②在技术领域,电解还原和电解精炼将专注于实现技术成熟。电解还原是在前端中将燃料制备成适合电解精炼的状态。电解精炼将可回收元素选择性地与废物进行分离。将次锕系元素与铀和钚一起分离出去,这样可以减轻高放废物处理的负担。
③废物管理开发包括开发再循环过程中的除盐技术(这也是MSR的要求)和将废物处理成合适的废物形式。
④路线图中确定的关键推动因素包括建立技能通道(国家实验室、工业界和学术届)、知识获取、国际参与以及为热示范开发支撑基础设施。
