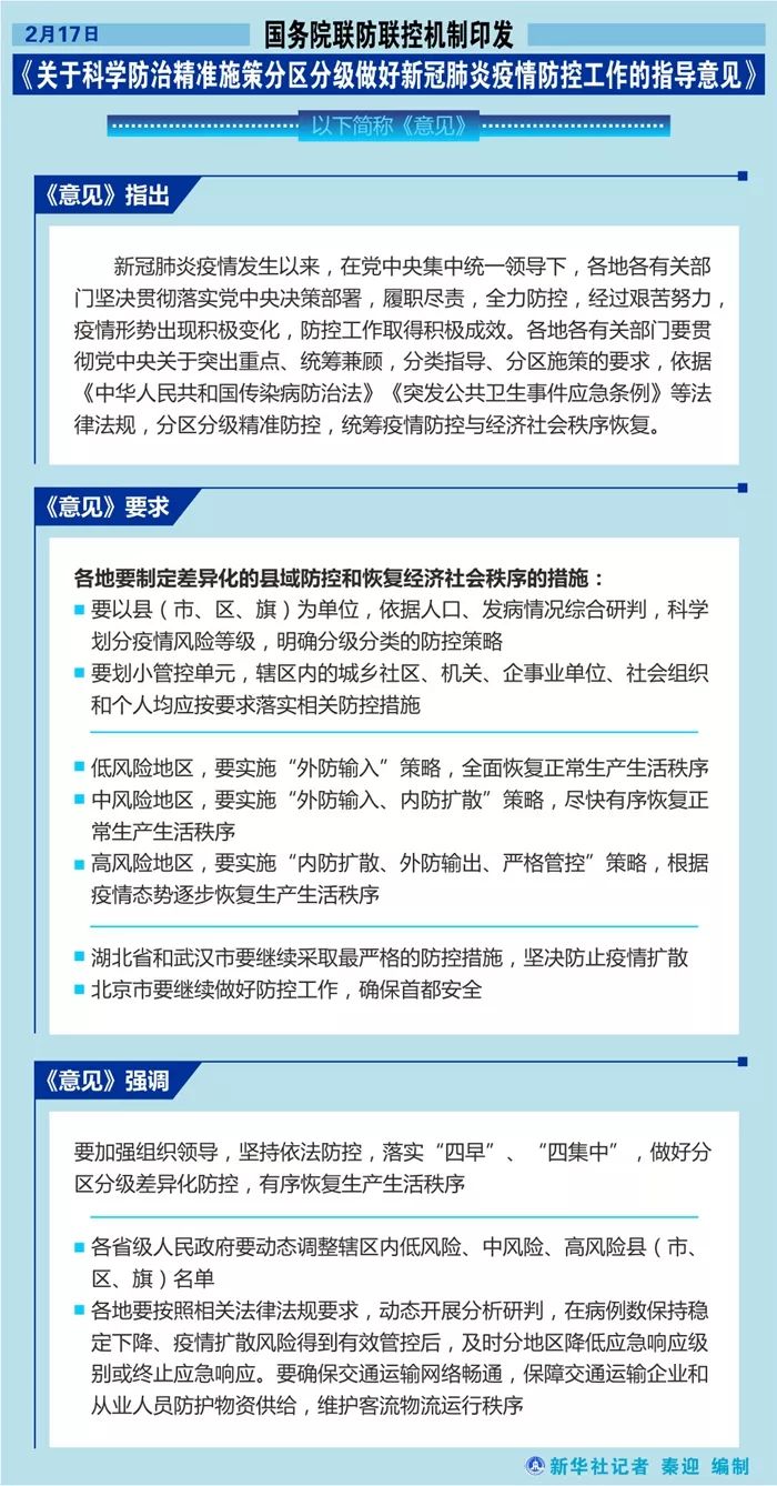
2月17日,国务院联防联控机制印发《关于科学防治精准施策分区分级做好新冠肺炎疫情防控工作的指导意见》(以下简称《意见》)。
《意见》指出,新冠肺炎疫情发生以来,在党中央集中统一领导下,各地各有关部门坚决贯彻落实党中央决策部署,履职尽责,全力防控,经过艰苦努力,疫情形势出现积极变化,防控工作取得积极成效。各地各有关部门要贯彻党中央关于突出重点、统筹兼顾,分类指导、分区施策的要求,依据《中华人民共和国传染病防治法》、《突发公共卫生事件应急条例》等法律法规,分区分级精准防控,统筹疫情防控与经济社会秩序恢复。
《意见》要求,各地要制定差异化的县域防控和恢复经济社会秩序的措施。要以县(市、区、旗)为单位,依据人口、发病情况综合研判,科学划分疫情风险等级,明确分级分类的防控策略。要划小管控单元,辖区内的城乡社区、机关、企事业单位、社会组织和个人均应按要求落实相关防控措施。低风险地区,要实施“外防输入”策略,全面恢复正常生产生活秩序。中风险地区,要实施“外防输入、内防扩散”策略,尽快有序恢复正常生产生活秩序。高风险地区,要实施“内防扩散、外防输出、严格管控”策略,根据疫情态势逐步恢复生产生活秩序。湖北省和武汉市要继续采取最严格的防控措施,坚决防止疫情扩散。北京市要继续做好防控工作,确保首都安全。
《意见》强调,要加强组织领导,坚持依法防控,落实“四早”、“四集中”,做好分区分级差异化防控,有序恢复生产生活秩序。各省级人民政府要动态调整辖区内低风险、中风险、高风险县(市、区、旗)名单。各地要按照相关法律法规要求,动态开展分析研判,在病例数保持稳定下降、疫情扩散风险得到有效管控后,及时分地区降低应急响应级别或终止应急响应。要确保交通运输网络畅通,保障交通运输企业和从业人员防护物资供给,维护客流物流运行秩序。
